你的基爱体育- 爱体育官方网站- APP下载金客服可能还不如你懂!实测揭秘AI客服竟答非所问
2026-03-20爱体育,爱体育官方网站,爱体育APP下载总规模站上37.7万亿元新台阶,连续第10个月刷新历史纪录。规模攀升的背后,约8亿基民将自己的真金白银委托给基金管理公司打理。
但大多数基民对各种复杂的基金交易规则未必了然于胸,而交易规则迭代甚至骤变不时突发而至。国投瑞银白银LOF估值暴跌事件(详见《被闷杀的基民:“常识”遭遇规则跳变》)即是最近的极端案例。当市场变幻无常,基金净值波动加剧时,谁来为他们提供有速度、有温度的专业化陪伴服务?
普通基民接触到的第一对象,肯定不是稀少而忙碌的基金经理,甚至不是人工客服,而是AI客服。金融科技公司SimCorp在2026年1月19日发布的全球调研显示,70%的买方机构表示已在前台业务中使用AI。对国内的基金公司而言,这不仅是技术迭代,更是求解“数十万亿元规模与千人千面服务”这一极具矛盾张力的最可能路径。
AI客服真的贴心专业又及时吗?当你买的基金跌了,想问问怎么回事;当赎回的钱到账晚了,想查查什么原因;当你想改个定投计划,却搞不清怎么操作——那个最先应答的AI客服,能不能帮到你?
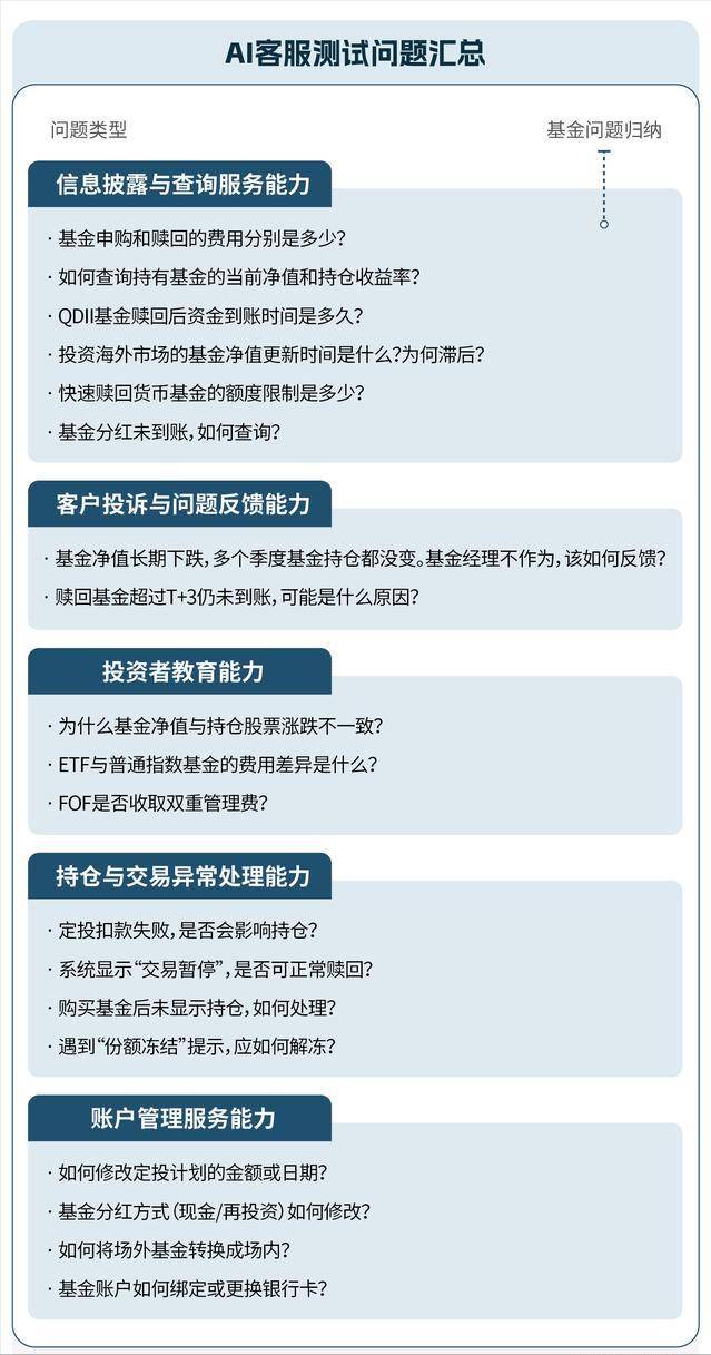
为了探寻金融科技在服务末梢的真实成色,新金融研究中心测评组于2026年2月3日至2月9日,在不同的工作时段和非工作时段,以普通投资者身份对15家头部公募基金的AI客服进行了5985次实测。问询内容覆盖费率查询、交易操作、异常处理、投诉反馈和投资者教育五类高频问题,共计19道题目。
实测结果出乎意料:AI客服的能力,并未随基金规模一起“长大”。即便同样是管理数千亿元资产的头部基金公司,AI客服的独立解答能力竟相差近三倍;一些基金公司的AI客服竟未能识别最基础的业务逻辑;绝大多数基金公司的AI客服对“为什么”和投诉类问题要么解释不清,要么答非所问,要么避而不谈,甚至在工作日交易时段(9:15至15:30)让客户干等22分钟,仍无法转接人工服务。
本次测试以2026年1月末基金规模为标准,选取15家头部公募基金公司(详见下图)。
为全面测试AI客服的应对能力,2026年2月3日至2月9日,实测持续7天,而且覆盖交易日与非交易日的早、中、晚三个时段。
测评团队设计了19道题目,涵盖费率查询、交易操作、异常处理、投诉反馈和投资者教育五类场景—皆为基民最常遇到的问题。针对每道题目或场景,对每家机构在7天内按早/中/晚三个时段重复测试(共21次),累计完成5985次人机交互,以可重复验证的结果为准。
测试结果显示,基金公司之间AI客服应对能力落差最高达三倍,其中建信基金仅有31分。
仅有一家机构表现出色。无论是“如何修改定投计划”的操作问题,还是“FOF(基金中的基金)是否收取双重管理费”的规则问题,抑或“份额冻结如何解冻”的异常处理,其AI客服均能给出精准指引,或拆解成简单问题进行推荐,供客户选择后再逐步解答。
另有9家机构AI客服独立解答率为70%—90%。但当提问涉及需要具体解释的内容,或触及合规边界时,部分基金公司AI客服的稳定性开始下降。
真正的落差出现在倒数五名。汇添富基金、鹏华基金AI客服独立解答率均在50%左右,嘉实基金、工银瑞信基金和建信基金在30%到45%之间。
以建信基金为例,其AI客服仅能独立解答4道题:绑定/更换银行卡、快速赎回限额、查询修改定投计划、修改分红方式。此外,当面对“份额冻结怎么办”“场外怎么转场内”“QDII赎回资金到账要多久”等稍为复杂的询问时,AI客服会直接转入人工客服。值得一提的是,建信基金转人工的用户体验更佳—当 AI 无法应答时,系统会自动将用户排入人工客服等待队列,无需手动点击 “转人工” 按钮。
当AI客服无法解决问题,转人工是自然而然的出口。但在本次测试中,这条出口并不总是畅通,即便是AI客服智商较高的机构。
从接入效率看,仅华夏基金等6家机构可实现秒级接入;易方达基金亦较快,仅需0.08分钟。
但远超常理的例外并非个案。国泰基金AI客服解答率达84.2%,表现不俗。但测试人员在工作日交易时段尝试转人工时,系统提示“当前排队人数较多”。等待22分钟后,仍未接通。
AI客服解答能力与人工转接效率之间,并无必然关联。测试结果呈现出几种不同的组合。
国泰基金属于“AI强、人工慢”的一类。其优势在于,84%的问题AI客服能独立解决,投资者大多无需走到转人工这一步。但短板同样明显:一旦需要人工介入,就得做好等待的准备—3.27分钟的平均等待时长,以及那次22分钟的极端案例,都说明这条通道并不顺畅。
嘉实基金则是另一番景象。其AI客服解答率仅42%,意味着过半问题AI无法处理,投资者不得不频繁求助于人工。但在人工兜底上,嘉实转人工几乎可秒级接入,并且是少数周末仍有人工值守的机构之一。
真正令基民窝心的是,AI客服弱且周末无人值守的机构。建信基金即是代表:AI解答率仅31%,意味着近七成问题需转人工。其转人工平均等待0.93分钟,不算慢,但周六周日人工服务关闭。这对工作日忙于工作的基民们相当具有挑战。
事实上,周六周日人工服务缺失是行业普遍现象。15家头部公募中,周六周日仍有人工客服在线家周末仅有AI客服值守。
金融市场全球联动,周末往往是重大宏观政策发布、海外市场波动的高发期,也是投资者调整理财规划、进行资金核算的集中时段。对于在非交易日遇到账户异常、资金到账问题的用户,这意味着长达48小时无法获得人工帮助。而AI面对复杂问题时,最常见的应对仍是转人工,导致问题积压至工作日。
这种“朝九晚五”的服务模式与全天候的理财需求之间,是投资者独自消化的焦虑。
从测试结果看,AI客服对操作类问题的解答整体表现较好。15家机构AI客服均能解答“修改定投计划”“基金转换”等题目。这类问题规则明确、边界清晰,AI处理起来相对容易。
以“FOF是否收取双重管理费”为例,这道题仅1家机构给出了清晰完整的解释;10家机构或答非所问,或只能转人工。以广发基金为例,其AI客服仅回答了ETF的管理费收取规则,与核心问题—FOF管理费相关规定,明显偏离。
基金投资者往往是被动承受市场波动的群体,他们不只需要“指导”,更需要“解释”和“陪伴”。
这类解释题则是基金AI客服的真正分水岭。它们要求模型不仅存储规则,更能理解规则背后的逻辑,并将其转化为通俗语言。从测试结果看,多数机构的AI客服尚不具备这一能力。
面对“基金净值长期下跌,多个季度持仓都没变。基金经理不作为,该如何反馈”这一场景,仅易方达等8家给出了投诉反馈渠道、处理流程或迅速给出“转人工”按钮;天弘基金等7家未能提供有效指引。从交互记录看,多数AI客服在面对“不作为”“投诉”等字眼时,会给出“建议您关注基金公告”“基金经理会根据市场调整持仓”等模板化回复。在情绪价值和陪伴价值这块儿,AI客服尚不能有效替代人工。
AI客服对解释题与投诉题的应答表现不佳,指向一个更深层的问题:投资者教育(下称“投教”)的缺位。实测数据显示,投资者教育类问题的平均解答率仅50%,显著低于账户管理类问题的91.7%。这意味着,当投资者最想弄明白的时候,AI客服往往帮不上忙。而每一次主动提问,本应是了解产品规则、建立正确认知的最好窗口。窗口开了,没人应答,也就关了。
2026年1月1日起,《公开募集证券投资基金销售费用管理规定》正式施行;3月1日起,《公开募集证券投资基金业绩比较基准指引》施行(详见《基民多收了三五斗?“标尺”大放水的错觉》)。两项新规的核心指向是费率透明与基准约束。当规则更新带来投资者高频疑问时,若AI客服继续停留在“请以页面为准”的模板回复,不仅无助于投教,还可能让本可消化的焦虑,转向更深的困惑与不满。另一方面,如果AI客服的知识库不能快速更新,将在关键节点输出过时信息,反而放大信息差与投诉风险。
AI客服的智商高低并不能代表基金公司数字化转型的全貌。招联首席经济学家、上海金融与发展实验室副主任董希淼在接受新金融研究中心测评组调研时亦提醒,AI客服只是AI一个很具体的应用,并不能全面准确地反映金融机构数字化转型的全貌。
但它确实是基金公司最广泛触达基民的链接点。当各大基金公司在年报中争相宣称“加大科技投入”“推进数字化转型”“构建AI中台”时,它们的智能客服却可能连“我的钱去哪儿了”都回答不了。这种巨大的反差,正是我们决定开展这次实测的起点。
基于本次实测,我们构建了一个六边形能力框架:信息披露与查询服务、客户投诉与问题反馈、投资者教育、持仓与交易异常处理、账户管理服务、AI转人工效率。在这个框架下,15家机构的AI客服能力被逐一拆解,差距的源头逐渐清晰。
仅有一家基金交易时段AI解答率达97%,证明“知识覆盖与流程闭环”可以接近完美。另一家基金公司转人工平均等待接近0,则说明当AI无法闭环时,人工兜底的响应能力同样可以做到极致。
但并非所有机构都做到了。纵观建信基金AI客服的“失分项”清单:申购赎回费用、查询净值和收益率、场外转场内、净值与持仓不一致、ETF与普通指数基金费用差异、海外市场净值更新、FOF双重管理费、快速赎回额度、定投扣款失败、基金分红未到账、交易暂停赎回、购买后未显示持仓、份额冻结—全部无法回答。
这是什么概念?当投资者想了解交易成本时,AI客服无法告知;当持仓显示异常时,AI客服无法解释;当定投扣款失败时,AI客服无法排查;当赎回资金迟迟未到账时,AI客服无法提供任何帮助。这些恰恰是投资者最关心,也最容易引发投诉的问题。
当在多项查询规则的基础题上也需要频繁转人工,人工就会被大量挤占;人工一旦排队,用户体验会进一步恶化,形成恶性循环。这更像一种系统性缺口:知识库覆盖不足、流程指引不完整、人工兜底未形成稳定闭环。
值得注意的是,建信基金并非孤例。工银瑞信基金同样表现不佳。两家机构同属“四大行”系基金公司。值得注意的是,2026年1月16日,建信基金新任首席信息官(CIO)上任前,该职位已空缺长达半年。如何快速打通内部数据孤岛、补足权益业务语料短板,是摆在新任CIO面前最紧迫的数字化考题。
优质的真人顾问资源永远稀缺,而普通基民数量近8亿,不该长期处于“服务真空”状态。董希淼指出,这正是AI技术应该发挥“普惠”作用的地方,AI可以帮助“不断降低运营成本、增强风控能力、提升用户体验”,努力解决金融服务的“最先一公里”和“最后一公里”问题。
当一位投资者在深夜查询持仓时,当一位新手对交易规则感到困惑时,当一位老客户遇到突发问题时——他们打开的客服对话框,就是一家基金公司的“名片”。这张名片黯淡还是闪亮,来源于基民每一次体验的叠加。返回搜狐,查看更多


